脑干开颅术后第3天就在病房跑步;
术后不到24小时用手机淡定打起游戏;
术后1天就下地康复;
开颅术后2小时,还未出手术室,她醒了就开始说英语...……
这些看似不可思议的事情,确确实实都在发生。
病来如山倒,病去如抽丝,“我一做完手术就能好吗?”相信患者在选择手术之前都会有这样的期待,但事实情况是无论我们多么希望,手术后生活可能不会马上恢复正常,都将需要一些时间来恢复。每一次神外手术都是一次对主刀医生以及整个医疗团队的考验,作为人体功能最为复杂的器官之一,仍有许多神经外科疾病手术挑战极大有生命风险。

手术后的康复是恢复身体功能和生活质量的关键环节。康复是克服术后的恐惧和科学的面对术后的一些短期之类的出现的那些症状,比如麻木、疼痛等,这些都需要时间。神经外科医生会根据患者的个体情况,制定个性化的康复计划,包括物理治疗、康复训练、心理支持等方面的内容。
“刚动了手术,得好好休息……”
“不能下床,赶紧上床好好躺着静养……”
不管你是否经历过手术,有没有照护过术后病人,你都肯定听过或说过这样的话。很多患者做了手术之后,家属都认为术后需要“卧床静养”,而一些患者也因为害怕切口疼痛、引流管不方便活动等,术后一直卧床休息,甚至都不肯下床去厕所。其实这样一直卧床是不利于康复的,实际上,根据“加速康复外科(ERAS)”理念,想要术后康复的更快,一定要早期下床活动!

神经康复关键理论基础
神经康复学是康复医学的重要分支,其理论基础融合了神经科学、康复医学及行为科学的核心理念,旨在促进神经系统损伤后的功能恢复。
1. 神经可塑性(Neuroplasticity)
核心理论:大脑具有结构和功能的重组能力,包括突触可塑性(如长时程增强LTP和抑制LTD)、轴突发芽、皮层重组等。通过重复训练、任务特异性练习等刺激突触重塑,促进功能代偿(如卒中后对侧半球代偿)。
2. 大脑功能重组理论
同侧代偿与对侧代偿:损伤后,功能可能由邻近未受损脑区或对侧半球接管(如镜像疗法利用对侧激活)。儿童神经康复中强调早期干预(如脑瘫康复)。
3. 运动控制理论
系统理论(如Bernstein的“自由度问题”):强调多系统协同(神经、肌肉、环境)。通过练习(如分解练习、随机练习)形成自动化运动模式(适用于脊髓损伤或帕金森病。
4. 神经修复与再生理论
- 轴突再生:针对周围神经损伤(如神经导管移植)。
- 干细胞与神经营养因子:实验性研究(如脊髓损伤的细胞疗法)。
5. 认知康复理论
神经心理学模型:基于工作记忆、注意力网络等理论设计训练(如创伤性脑损伤后的认知训练)。
6. 神经调控技术基础
如非侵入性刺激:经颅磁刺激(TMS)和经颅直流电刺激(tDCS)通过调节皮层兴奋性促进恢复(如卒中后失语症)。
问:早期下床活动有什么好处呢?
01. 生理上
- 有利于增加肺部通气量;
- 促进伤口愈合;
- 减少下肢深静脉血栓形成;
- 促进胃肠功能恢复,避免肠粘连;
- 促进引流,减少腹胀、感染等发生。
02. 心理上
- 缓解手术后患者的焦虑和抑郁。
对于神经外科患者来说,“七分手术、三分康复”。手术不仅仅要求能够尽可能切除肿瘤,以保证患者的生命安全不会受到肿瘤威胁,而且还需要最低程度降低开颅手术对患者术后生活的影响,肿瘤切得好,术后恢复好,病人出院快。
一、什么是术后加速康复外科?
术后加速康复外科(ERAS)是指在围手术期通过综合应用多学科管理方法整合一系列具有循证医学证据的优化措施,通过有效、合理、适度地改良常规手术治疗流程,降低手术应激反应,减少手术并发症和手术风险,加快术后恢复,缩短住院时间,减少住院费用,提高患者的生命质量。需要注意的是,一台完美的手术结束后,并不是治疗的结束,围手术期更是关键。大量临床经验及大型回顾性研究显示,获得良好围手术期管理的患者术后并发症更少,住院时间更短,康复时间更快。术后加速康复外科不仅仅是术后,是整个围手术期的管理。中国神经外科术后加速康复外科(ERAS) 专家共识中——
术前

注:KPS为Karnofsky功能状态评分,QOL为生活质量评分,SF12为简版生活质量量表,NRS2002为营养风险筛查2002量表,SGA为主观整体评价,HAD为医院焦虑抑郁量表,MMSE为简易精神状态评价量表,MoCA为蒙特利尔认知评估量表,VAS为视觉模拟量表,VTE为静脉血栓栓塞,DVT为深静脉血栓,PONV为术后恶心呕吐,AEDs为抗癫痫药物,“-”表示无此项内容
术中

注:BIS为脑电双频指数,CO为心输出量、SV为每搏输出量,SVV为每搏输出量变异率,PPV为脉压变异率
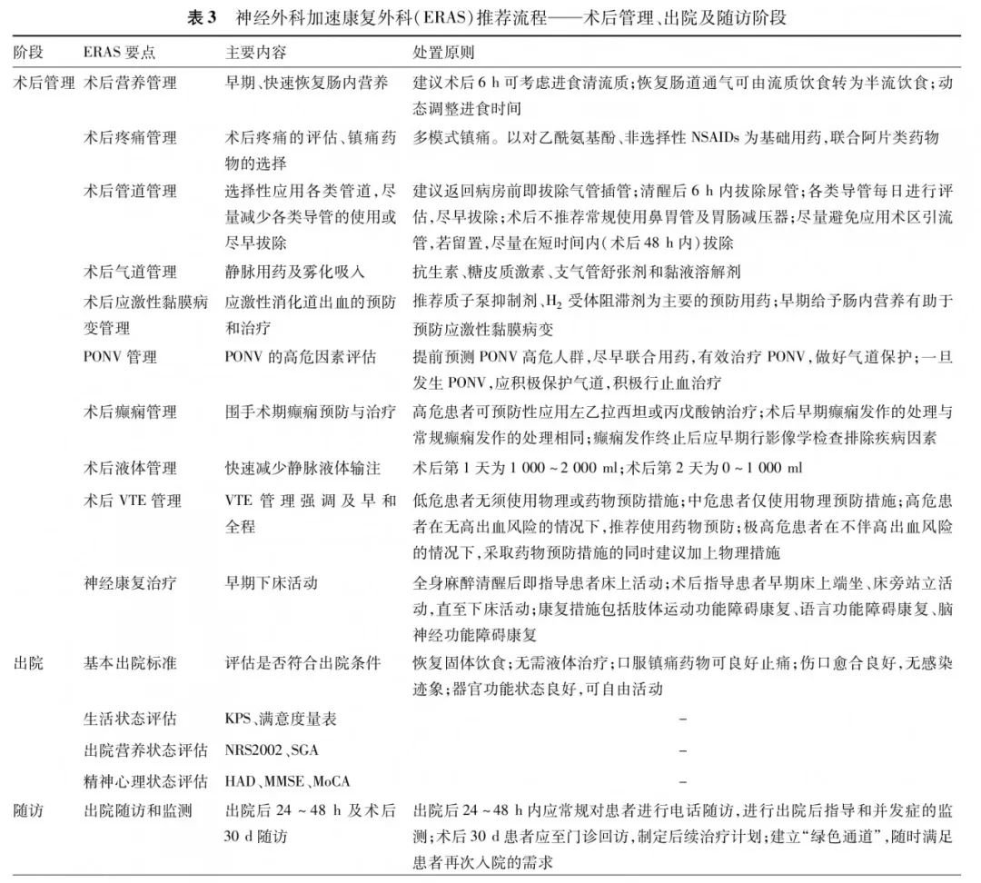
术后

注:PONV为术后恶心呕吐,VTE为静脉血栓栓塞,KPS为Karnofsky功能状态评分,NRS2002为营养风险筛查表2002.SGA为主观整体评价,HAD为医院焦虑抑郁量表,MMSE为简易精神状态评价量表,MoCA为蒙特利尔认知评估量表,NSAIDS为非甾体类抗炎药,“-”表示无此项内容。
二、手术后康复需要多久?
术后康复需要多长时间,这是很多患者关心的问题。但这不是一个容易回答的问题,因为每个病人的情况都不一样。INC国际教授的大多数患者往往术后当天麻醉复苏后就气管拔管,ICU观察一天复查颅脑CT后无出血,便前往普通病房治疗,多数药物便转用口服,抗生素及抗炎抗水肿应用时间很短,术后2-4天便下床康复锻炼,术后出血、感染率、神经损伤率很低等。
一位50多岁、刚刚经历过脑干开颅手术的病人,竟然在病房里跑起了步,向我们展示她的恢复情况。仅仅术后第3天,赵女士顽强的生命力令我们惊叹。病魔并不能让赵女士屈服,她还是一如既往的优雅、从容、淡定。这台手术由INC巴特朗菲教授为她主刀,顺利全切病灶。

脑干海绵状血管瘤术后3天能自如活动的赵女士
而另外一位,福教授成功手术的岩斜区脑膜瘤患者,在术后分享自己的治疗经历时,这样说:“在ICU也只待了4个小时。第2天就能下床,前三天每天输液两次,后两天减为一次。第5天我就要求出院,最后是医院让我第8天出的院。术后3个月,已经开始恢复健身了。我不说,没有人知道我做过开颅手术,撸铁、普拉提,交换来,从来没想过自己可以如此强悍……”

手术如何一步步获得成功?
对于神经外科疾病患者,尤其是颅脑肿瘤需要开颅手术的病人而言,要想获得长期生存和更佳的术后生活质量,需掌握以下这些关键点:
1、术前的准确评估和手术方案制定:主刀乃至多学科协作的手术团队对患者病情以及全身状态评估、手术方案以及手术入路的设计应以严格保护正常解剖和功能结构为目的。手术医生应明确知道每一个手术入路的优缺点,不应该仅仅因为对某一个入路的精通而干扰手术入路的选择。手术医生应注重积累每一个手术入路及其改良入路的经验。

2、及时的首次手术是脑瘤良好预后的基础:第一次手术做的好与不好直接决定了这个患者的预后。首次治疗时,脑内的解剖结构比较清晰,手术中医生在手术时,对肿瘤和正常组织容易区分,肿瘤切除率高,神经血管保护较好。但如果因为肿瘤残留或复发要再次手术时,脑内存在大量的粘连与瘢痕,肿瘤的辦认与分离会比较困难。常常导致肿瘤切除不满意,或者这也就是为什么有时候反复手术的脑肿瘤患者,效果一次比一次差。若第一次手术切除率低,肿瘤难免复发,手术难度也进一步增高。如果能在首次手术达到尽可能切除,则后续的放化疗将有良好基础,复发周期将大大延长。而多次不彻底的手术以及盲目的放疗,并不能根本解决问题。
3、主刀医生的手术理念和技术功力:主刀医生需要成功完成开颅手术,保护神经功能前提下尽可能切除肿瘤,这是保障良好预后的关键。对于复杂位置的脑肿瘤患者来说,手术切除难度较大,风险较高,这需要成熟的手术团队明确好安全的手术技术、手术入路等。同时,为保障术中不造成相关的神经功能损伤,具体仍要根据肿瘤的生长方向和大小对以上入路而做适当修改。
INC国际教授选择手术入路的时候,还会自己和自己对比。同样一个位置,他曾经选择了何种入路,患者术后恢复情况有何不同。当为下一个患者选择入路的时候,他会把这些经验参考进去。入路因病灶的位置不同而选择,因患者情况的不同而选择,通过大脑自然腔隙到达病灶。
4、手术+麻醉+电生理团队的重要性:一台成功完美的手术,需要术中主刀医生高超的显微外科技术,在保护神经功能的前提下尽可能全切肿瘤,还需要麻醉医生、电生理医生、影像医生及手术室护士手术团队的密切配合、协作,尤其麻醉医师对某些疑难、麻醉高风险病人有着至关重要的作用。
5、高科技手术设备的辅助:一些先进的手术设备和相关器械十分关键,比如术中神经导航、术中神经电生理监测、术中磁共振(iMRI)等的辅助应用将对神经外科手术效果帮助极大。就拿术中神经电生理监测来说,它是利用神经电生理技术,在手术中对有可能引起损伤的神经通路进行肌电、诱发电位或脑电监测,客观显示患者脑、脊髓、颅神经功能的实时状态,不仅可以减少或避免神经结构的损伤,还可以辨别不易识别的特定神经结构和界限,从而能避开重要的神经结构,或者及时修正手术步骤,降低或防止永久性神经损伤。
6、术后完善的辅助治疗、康复治疗策略:成功的手术对于不同良恶性的肿瘤和时间段都有不同的定义,手术是否成功也还取决术后的治疗和康复。对于很多良性肿瘤患者,全切后无危险因素只需要定期随访观察,如果有功能神经缺损,再定期的康复锻炼治疗,以获良好的满意的生活状态和质量,便是较成功的治疗,如果患者经此治疗生存了很久,甚至超过了预期的生存期,可以说是很成功的治疗了。
神经外科本身就是一个高风险和高致残率的手术学科,医生在进行手术治疗时,不仅要考虑手术能达到什么目的和能否胜任这个手术,同时还必须关注手术后病人的生活质量,能够重新开始正常的生活和工作。如何“防患于未然”,有效避免瘫痪等手术并发生的发生一直是神经外科医生需要毕生研究的“大学问”,好的术者可以在肿瘤未引起肢体瘫痪时就最大程度切除肿瘤,而且术后不会出现瘫痪等神经功能损伤。


